当前位置: 首页肺癌正文

肺癌–面面观及数据卡

|2021年10月18日| 浏览:4832

 1   肺癌–面面观


图片

图片

图片

图片

图片

图片

 2   肺癌–数据卡

图片

图片

图片

图片

图片

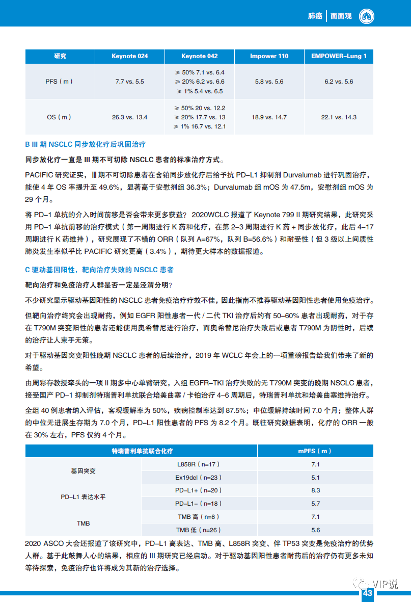
免疫治疗改变了肺癌的治疗格局,PD-1 单抗单药/ 联合化疗治疗晚期肺癌,患者总生存得到延长,局晚期NSCLC 同步放化疗后维持治疗以及新辅助治疗均取得阳性结果;

肺癌免疫治疗仍面临很多挑战,包括如何克服耐药、筛选合适的生物标志物、免疫相关不良反应管理等;未来克服免疫耐药已展开很多探索,除PD-1/PD-L1,CTLA-4 外,众多新型免疫制剂(抗TIGIT/ 抗LAG-3/ 抗TIM-3)已在研发中。

 

点击查看全文


本文仅供医学药学专业人士阅读

本文来源: VIP说 发表,转载请注明来源!如有侵权请联系删除
女性乳腺癌筛查标准,你一定要get!
上一篇

女性乳腺癌筛查标准,你一定要get!

樊青霞、张伟杰教授谈恩沃利单抗独特优势,国产PD-L1抑制剂助力老年癌症患者获益!
下一篇

樊青霞、张伟杰教授谈恩沃利单抗独特优势,国产PD-L1抑制剂助力老年癌症患者获益!

阅读相关文章
最新医生问答

这种情况严不严重?

2025年10月23日
最新抗癌笔记
top3

新年打卡

2024年02月17日
top4

好久没来

2024年02月17日
top5

CR

2024年02月01日
top6

七周年纪念!

2024年01月25日
扫描下方二维码回复 666 获取解锁验证码
步骤:[ 打开微信]->[ 扫描上方二维码]->[关注"三阴姐妹互助圈"公众号输入 666 获取验证码],即可永久解锁本站全部文章
验证码: