1 宫颈癌–面面观及数据卡






晚期宫颈癌的免疫治疗尚处于起步阶段,单药治疗已被FDA 批准用于二线PD-L1 阳性患者;初步的联合治疗疗效数据良好,二线双免方案将OS 由贝伐珠单抗单药的7.3 个月提升至25 个月。尽管一线治疗数据未成熟,但可预期OS 将大大超过目前标准治疗。
我国宫颈癌患病人数多,亟需临床研究填补我国宫颈癌免疫治疗的数据空白。
2 卵巢癌–面面观及数据卡








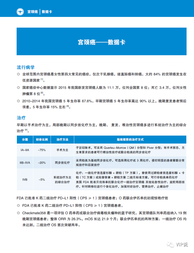
治疗
◆ 上皮性卵巢癌占所有卵巢癌病理类型的 90% 以上,下述卵巢癌均指上皮性卵巢癌。
◆ PD-1/PD-L1 抑制剂在国内外尚未获批卵巢癌适应症,初步数据显示疗效有限。
◆ 截止 2021 年 1 月,已发表的 PD-(L)1 抑制剂临床研究中入组铂耐药复发患者居多,数据显示联合治疗疗效较好。