化疗的目的是治愈肿瘤、延缓肿瘤转移、缓解肿瘤症状并且尽量减少毒性反应。根据化疗的形式划分为根治性化疗、新辅助化疗、辅助化疗、姑息性化疗等类型。
按照传统分类化疗药通常被分为 6 大类,主要为:烷化剂、抗代谢药、抗生素、植物类、激素类和杂类。
其中烷化剂和抗代谢药是以作用机制进行划分,而植物类又以来源进行划分。
1. 铂类多为「 xx 铂」(英文为「-platin」),如顺铂、卡铂、奈达铂、奥沙利铂、洛铂等。
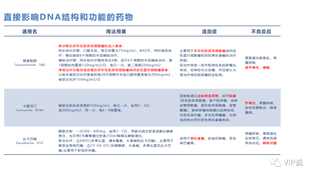
2. 亚硝脲类多为「 x 莫司汀」(英文为「-mustine」),如卡莫司汀、洛莫司汀、司莫司汀、尼莫司汀等。
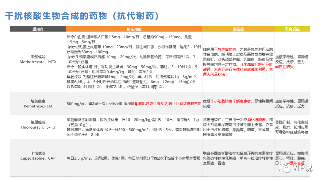
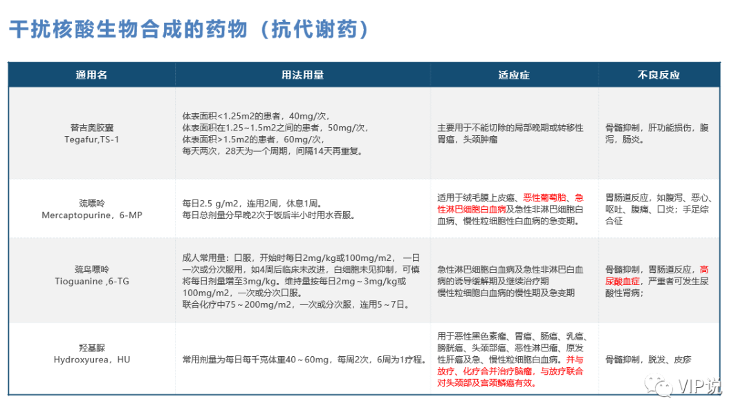
3. 抗叶酸类除经典的甲氨蝶呤外,还包括「 xx 曲塞」(英文为「-trexed」),如培美曲塞、洛拉曲塞、雷替曲塞等。
4. 抗嘧啶类除经典的氟尿嘧啶外,还包括「 xx 他滨」(英文为「-tabine」),如卡培他滨、吉西他滨、安西他滨等(阿糖胞苷也可归为此类,因其英文后缀为「-rabine」);以及一些名称中含「氟」、「尿」、「定」的药物,如替加氟、氟尿苷、去氧氟尿苷、优福定等。
5. 长春碱类多为「长春 xx」(英文为「Vin-」),如长春碱、长春新碱、长春地辛、长春瑞滨等。
6. 紫衫类多为「 xx 紫杉醇」(英文为「-taxel」),如紫杉醇、多西紫杉醇、白蛋白结合型紫杉醇等。
7. 喜树碱类除经典的「 xx 喜树碱」外,还包括「xx 替康」(英文为「 -tecan」),如伊立替康、拓扑替康、卢比替康等。
8. 蒽环类多为「 xx 比星」(英文为「-rubicin」),如多柔比星、表柔比星、吡柔比星等。
本文仅供医学药学专业人士阅读






-1-scaled.jpg-pd13)
-e1709287082771.jpg-pd13)











X