文章来源:肿瘤时间
 
阿片类镇痛药物是一类通过激动外周和中枢神经系统 μ、κ 和 δ 阿片受体而发挥镇痛作用的药物,包括 μ 阿片受体完全性激动剂、部分激动剂、阿片受体混合激动-拮抗剂、复方阿片类镇痛药物,临床可用于中、重度癌痛等的治疗。
阿片受体主要有 μ 受体、κ 受体、δ 受体和 σ 受体,与镇痛有关的是 μ、κ 和 δ 受体。
- 
阿片 μ 受体与镇痛、镇静、恶心、呕吐、呼吸抑制、瘙痒、厌食、胃肠道蠕动减慢、尿潴留、心率减慢、欣快、成瘾或依赖性等有关,分为 μ1 和 μ2 两个亚型。μ1 为纯镇痛作用的受体,μ2 受体可能与一些副作用有关。 
- 
阿片 κ 受体有脊髓镇痛、镇静、轻度呼吸抑制等作用。 
- 
阿片 δ 受体与脊髓镇痛(对外周镇痛可能更重要)、镇静、缩瞳、心血管兴奋作用有关,可调控 μ 受体活性。 
- 
阿片 σ 受体有烦躁不安、瞳孔散大、焦虑不适等作用。 
阿片 μ 受体激动剂如吗啡、羟考酮、曲马多、芬太尼、丁丙诺啡等,镇痛作用强,有呼吸抑制、成瘾等不良反应。
阿片 κ 受体激动剂如纳布啡、喷他佐辛等,可镇痛、镇静,不会诱导过度兴奋/成瘾、呼吸抑制或胃肠道功能抑制,可用于多种内脏痛。
图源:作者
 
 μ 阿片受体完全性激动剂 
如吗啡、氢吗啡酮、羟考酮、芬太尼、舒芬太尼、瑞芬太尼、美沙酮、哌替啶等,镇痛作用强,用于中、重度癌痛的治疗。
- 
常用于癌痛治疗的短效药物有吗啡即释制剂和羟考酮即释制剂等,长效药物有吗啡缓释片、羟考酮缓释片、芬太尼透皮贴剂等。
- 
- 
爆发痛的处理应使用纯阿片受体激动剂,不推荐使用复方制剂、哌替啶等。
 C
C
不良反应很常见,主要包括便秘、恶心、呕吐、嗜睡、瘙痒、头晕、尿潴留、谵妄、认知障碍、呼吸抑制等,除便秘外,其他不良反应一般会随时间的推移而逐渐减轻。
- 
便秘是最常见且不可耐受的不良反应,通常会持续发生于阿片类药物镇痛治疗全过程。
- 
恶心呕吐一般发生于阿片类药物的使用初期,症状多在 1-2 周内缓解。
- 
皮肤瘙痒主要出现在使用阿片类药物的初期,短期一般可耐受。
- 
阿片类药物使用的最初几天内可能出现头晕、嗜睡或过度镇静等,一般 1 周左右症状自行消失。呼吸抑制是阿片类药物最严重的不良反应。
如丁丙诺啡,为 μ 阿片类受体部分激动剂(以激动 μ、κ 受体为主,对 δ 受体有拮抗作用),其起效快、持续时间长,镇痛强度相当于吗啡 30 倍,是哌替啶的 300 倍,芬太尼的 1/2,药物依赖、呼吸抑制风险低。
其长效制剂丁丙诺啡透皮贴剂有 7 天持续释放,老年、肾功能不全者不需调剂量。
《肌肉骨骼系统慢性疼痛管理专家共识》(2020 年)中指出,对肾功能不全者,吗啡活性代谢产物会在体内蓄积,可能发生不良反应,建议选择 μ 阿片受体部分激动剂如丁丙诺啡。
《2012 EAPC 阿片类药物治疗癌痛指南》中指出,对不能口服药物的癌痛者,丁丙诺啡透皮贴剂可能是第三阶梯药物中的更好选择。
- 
- 
- 
与单胺氧化酶抑制剂合用,两者作用增强;与地西泮合用,可引起呼吸抑制;与苯丙香豆素合用,可引起紫癜。
 
 
阿片受体混合激动-拮抗剂是阿片类药物对某型阿片受体产生激动作用,而对另一型阿片受体产生拮抗作用,如纳布啡、喷他佐辛、布托啡诺、地佐辛等,以镇痛作用为主,成瘾性较小。
其主要激动 κ 阿片受体,对 μ 阿片受体有弱拮抗作用,对 δ 受体有一定激动作用,一般不用于癌痛的治疗,且不应与阿片受体激动剂合用。
一般认为,当量剂量镇痛作用为纳布啡>布托啡诺>喷他佐辛>地佐辛。对阿片依赖者,从阿片受体激动剂转换为混合激动-拮抗剂可能会引起戒断症状。
 
纳布啡为吗啡喃类半合成药物,对 κ 受体呈完全激动作用,对 μ 受体呈部分拮抗作用,其镇痛效价与吗啡类似,拮抗效价是喷他佐辛的 10 倍。
喷他佐辛为人工合成的苯并吗啡烷的衍生物,可选择性激动 κ 受体,较大剂量时激动 δ 受体,对 μ 受体有部分拮抗作用,镇痛效力较强,呼吸抑制作用约为吗啡的 1/2,对胆道括约肌作用较弱。
布托啡诺为吗啡喃的衍生物,主要激动 κ 受体,对 μ 受体有激动、拮抗的双重作用,对 δ 受体作用不明显,其对 κ、δ、μ 受体激动作用强度为 25:4:1,镇痛效力为吗啡的 3.5-7 倍,对平滑肌的兴奋作用较弱,可增加肺动脉压、肺血管阻力、全身动脉压和心脏负荷,故不能用于心肌梗死的疼痛。
地佐辛是苯吗啡烷类衍生物,激动 κ 受体,对 δ 受体也有激动作用,对 μ 受体兼有激动、拮抗双重作用,镇痛作用强于喷他佐辛,成瘾性小。
 图源:作者
图源:作者
 
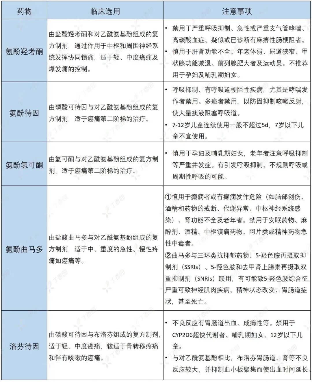
 复方阿片类镇痛药物 
复方阿片类镇痛药物主要是由一种非甾体类抗炎药物(NASIDs,如对乙酰氨基酚、布洛芬)和一种阿片类药物(如羟考酮、可待因、曲马多)组成的复方制剂,如氨酚羟考酮、氨酚待因、氨酚氢可酮、氨酚曲马多、洛芬待因等。
NSAIDs 与阿片类药物在镇痛方面有相加或协同作用,制成复方制剂后,可使单药剂量减少、镇痛作用增强与不良反应减少,适于中度至重度癌痛等。
对乙酰氨基酚可解热、镇痛,基本无抗炎、抗风湿作用,抗炎镇痛稍弱于其他 NSAIDs,并有剂量封顶效应。布洛芬为非选择性 NASIDs,可解热、镇痛、抗炎、抗风湿,其对持续性疼痛的镇痛效果优于对乙酰氨基酚,并有剂量封顶效应。
可待因是中枢镇痛药物,通过作用于中枢神经系统的阿片受体而发挥镇痛作用,其与阿片受体亲和力较低,镇痛效果弱于吗啡。
氢可酮为半合成的阿片受体激动剂,结构与吗啡类似,可选择性作用于 μ 受体,其起效快、持续时间长,代谢产物氢吗啡酮对 μ 阿片受体的亲和力比母体药物高约 30 倍。
曲马多是弱的 μ 阿片受体激动剂,并可抑制去甲肾上腺素和 5-羟色胺再摄取,兼有镇痛、抗抑郁和焦虑作用,其抑制呼吸的风险相对较小,对胃肠运动功能的抑制作用小于吗啡,便秘较少。
 
1 中国肿瘤患者围术期疼痛管理专家共识(2020 版)[J]. 中国肿瘤临床,2020,47(14):703-708
2 江苏省成人癌症疼痛诊疗规范(2020 年版)[J]. 中国肿瘤临床,2020,47(7):325-332
3 普通外科围手术期疼痛处理专家共识 [J]. 中华普通外科杂志,2015,30(2):166-170
4 复方阿片类镇痛药临床应用中国专家共识 [J]. 中华医学杂志,2018,98(38):3060-3063
5 钱之玉. 药理学 [M]. 北京: 中国医药科技出版社,2009:310-320
6 郑虎. 药物化学 [M]. 北京: 中国医药科技出版社,2007:47-48
7 中国胸外科围手术期疼痛管理专家共识(2018 版)[J]. 中国胸心血管外科临床杂志,2018,25(11):921-924
8 成人手术后疼痛处理专家共识 [J]. 临床麻醉学杂志,2017,33(9):911-917
9 成人日间手术后镇痛专家共识(2017)[J]. 临床麻醉学杂志,2017,33(8):812-815
10 中国成人 ICU 镇痛和镇静治疗指南 [J]. 中华重症医学电子杂志,2018,4(2):90-100
11 中国心脏重症镇静镇痛专家共识 [J]. 中华医学杂志,2017,97(10):731-732
12 徐建国. 盐酸羟考酮的药理学和临床应用 [J]. 临床麻醉学杂志,2014,30(5):511-513
13 杨平. 盐酸羟考酮缓释片用于癌痛治疗的滴定 [J]. 中国肿瘤临床,2015,42(12):600
14 杨燕青. 氢吗啡酮的临床应用进展 [J]. 浙江创伤外科,2016,21(6):1218-1220
15 肌肉骨骼系统慢性疼痛管理专家共识 [J]. 中华骨与关节外科杂志,2020,13(1):8-14
16 慢性肌肉骨骼疼痛的药物治疗专家共识 (2018)[J]. 中国疼痛医学杂志,2018,24(12):881-886
17 老年慢性非癌痛药物治疗中国专家共识 [J]. 中国疼痛医学杂志,2016,22(5):321-323
18 Use of opioid analgesics in the treatment of cancer pain: evidence-based recommendations from the EAPC[J].Lancet Oncol, 2012,13(2):e58-e68
19 纳布啡在日间手术预防性多模式镇痛中的优势 [J]. 华西医学,2017,32(11):1797-1799
20 邓超奕等. 纳布啡在日间手术预防性多模式镇痛中的优势 [J]. 华西医学,2017,32(11):1797-1799
21 朱昌茂等. 纳布啡的药理学和临床应用进展 [J]. 临床医学进展,2018,8(3):289-294
22 赵国栋等. 喷他佐辛的药代动力学及药效学研究 [J]. 广东医学,2010,31(10):1216-1217
23 酒石酸布托啡诺镇痛专家共识 [J]. 临床麻醉学杂志,2011,27(10):1028-1029
24 地佐辛临床镇痛专家共识 [J]. 中华麻醉学杂志,2020,40(6):641-645
25 地佐辛术后镇痛专家建议(2018)[J]. 临床麻醉学杂志,2018,34(7):712-714
26 地佐辛术后镇痛专家建议 [J]. 临床麻醉学杂志,2013,29(9):912-922
27 耿立成等. 地佐辛药理及临床应用新进展 [J]. 医学综述,2012,18(23):4029
28 癌症疼痛诊疗上海专家共识 (2017 年版)[J]. 中国癌症杂志,2017,27(4):312-317