HR+乳腺癌是乳腺癌中最常见的类型,约占所有乳腺癌中的70%。这类肿瘤具有雌激素和/或孕激素受体阳性(ER / PR +),通常统称为激素受体阳性(HR +)乳腺癌。抑制ER信号通路的疗法,例如芳香酶抑制剂(来曲唑,阿那曲唑,依西美坦),选择性ER调节剂(他莫昔芬)和ER下调剂(氟维司群),是HR+乳腺癌的主要治疗手段。然而,原发/获得性耐药是无法避免的,也是导致疾病进展的最主要的原因之一。
近日,《Nature communication》发表了一篇基础研究,阐述了同时靶向CDK4/6和AKT通路,再联合内分泌治疗可以最大程度的抑制激素敏感性肿瘤细胞和移植瘤的生长,为临床肿瘤研究提供了一个非常有前景的思路!让我们一起来看看吧~
氟维司群+CDK4/6i+AKTi
三重抑制乳腺癌进展
内分泌疗法是治疗雌激素受体阳性(ER+)乳腺癌最有效的靶向治疗方法。然而,对这类药物的耐药性仍然是一个主要的临床挑战。研究表明,ER+乳腺癌对内分泌治疗的耐药性依赖于细胞周期蛋白CDK4/6通路。临床研究表明,与单独内分泌治疗ER+晚期乳腺癌相比,CDK4/6i联合内分泌治疗可显著改善无进展生存期(PFS)和总生存期(OS),此外,FDA还批准在初始AI单药治疗进展后可以使用CDK4/6i联合ER降解剂氟维司群。
众所周知,PI3K/AKT-mTOR 通路失调与内分泌抵抗之间也存在着一定的联系。依维莫司是一种 mTORC1 抑制剂,与 AI 依西美坦联用可延长非甾体类 AI 进展后的 ER+ 晚期乳腺癌的 PFS 。alpelisib 是一种 α 特异性 PI3K 抑制剂 (PI3Ki),已被FDA批准用于治疗PIK3CA突变的在先前内分泌治疗中出现进展的 ER+ 晚期乳腺癌。
值得注意的是,有人提出直接阻断 AKT 可能为内分泌抗性乳腺癌提供更好的治疗选择。目前,已有几种 AKT 抑制剂 (AKTi) 正在临床研究中,包括泛 AKT 激酶催化抑制剂 capivasertib (AZD5363),它与氟维司群联合使用已被证明可以改善肿瘤进展的ER+转移性乳腺癌患者的PFS。一项 III 期试验目前正在评估 capivasertib 与氟维司群联合治疗 AI 进展后的 ER + 转移性乳腺癌患者 (CAPItello-291)。
在这里,研究人员发现 AKTi、CDK4/6i 和氟维司群的三重组合可以持久地抑制乳腺癌细胞的生长,阻止了对CDK4/6i+氟维司群联合用药或氟维司群单药耐药的肿瘤异种移植瘤的进展并减少转移。特别是在高水平 p-AKT 的肿瘤患者中,可以显著提高生存率。
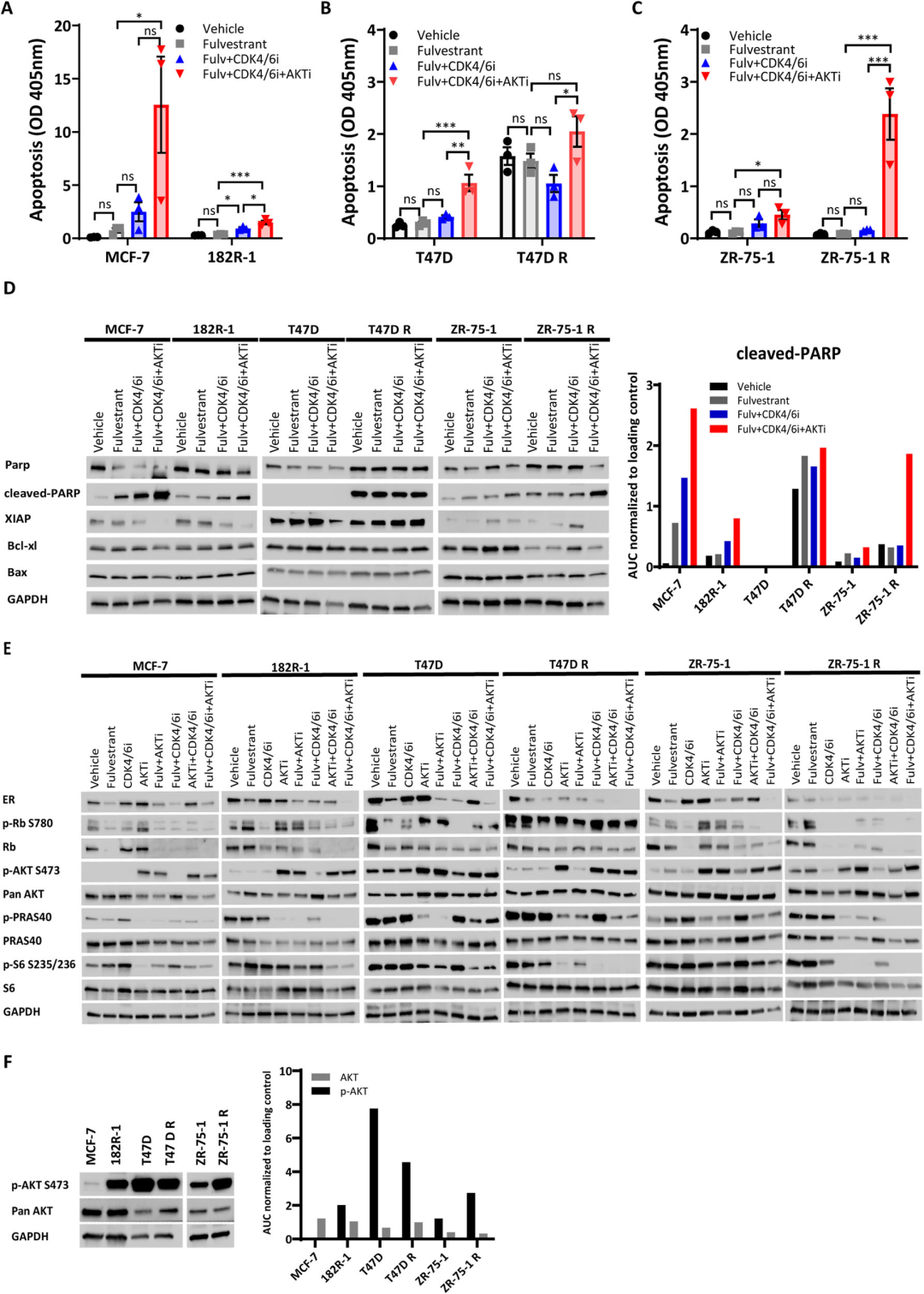
图1:联合氟维司群、CDK4/6i和AKTi是显著持久抑制ER+氟维司群耐药乳腺癌细胞系生长所必需的
大家可以关注公众号”三阴姐妹互助圈“下载三阴乳腺癌的治疗资料包和添加病友群,请扫下面的二维码。

研究数据表明,经批准的氟维司群联合 CDK4/6i 组合可有效抑制内分泌敏感和一些内分泌抗性乳腺癌细胞的生长,但需要同时抑制 ER、CDK4/6 和 AKT 才能持久抑制大多数不同乳腺癌模型的内分泌抗性细胞的生长。
图 2:ER、CDK4/6 和 AKT 的联合靶向有效抑制 ER+ 乳腺癌细胞系中的细胞周期蛋白 D/CDK4-6/Rb 和 PI3K/AKT-mTOR 通路。
接下来,研究人员们继续评估了靶向抑制剂 capivasertib、哌柏西利和氟维司群治疗 72 小时后三种细胞信号通路(ER、细胞周期蛋白 D/CDK4-6/Rb 和 PI3K/AKT-mTOR)的关键分子的表达和激活。发现三重组合导致 ER 显著降低,并显着降低了氟维司群敏感和耐药细胞中 Rb、PRAS40 和 S6 蛋白的磷酸化水平,表明抑制了 ER、细胞周期蛋白 D/CDK4-6/Rb 和 PI3K/AKT-mTOR 通路。
研究人员们继续在CDK4/6i 和氟维司群联合治疗耐药的乳腺癌细胞系中做实验,发现氟维司群、CDK4/6i 和 AKTi 的联合治疗同样起效。
在接受 CDK4/6i 联合内分泌治疗的 ER+ 转移性乳腺癌患者中,p-AKT 表达与 PFS 相关。且p-AKT 的高表达与较短的 PFS 相关。
★
总结
★
CDK4/6i 与芳香酶抑制剂或氟维司群联合治疗 ER+ 晚期乳腺癌显示出令人鼓舞的疗效。然而,并非所有患者都能从这些联合治疗中获得明显受益。因此,需要评估更好、更合理的靶向组合,以预防或克服对标准 CDK4/6i +内分泌治疗组合的耐药性,并确定生物标志物以选择将从这些靶向组合中受益的患者。在这项研究中,研究者表明标准的 CDK4/6i 和内分泌联合治疗不能有效抑制 ER+ 乳腺癌细胞系和对氟维司群具有抗性的肿瘤异种移植物的生长,而添加 AKTi 会导致明显的生长抑制。
此外,CDK4/6i、AKTi和内分泌治疗的三重组合有效抑制了对标准CDK4/6i和内分泌治疗组合耐药的肿瘤的生长和减少了转移。而高水平 p-AKT 的转移患者在接受标准 CDK4/6i 和内分泌治疗后预后较差,而添加 AKTi 后可能会患者提高生存率。
期待这个三联组合在今后可以应用于临床,为更多无药可救的患者带来新希望!
参考资料:
Alves CL, Ehmsen S, Terp MG, Portman N, Tuttolomondo M, Gammelgaard OL, Hundebøl MF, Kaminska K, Johansen LE, Bak M, Honeth G, Bosch A, Lim E, Ditzel HJ. Co-targeting CDK4/6 and AKT with endocrine therapy prevents progression in CDK4/6 inhibitor and endocrine therapy-resistant breast cancer. Nat Commun. 2021 Aug 25;12(1):5112. doi: 10.1038/s41467-021-25422-9. PMID: 34433817.
本文仅供医学药学专业人士阅读





-scaled.jpg-pd13)







X