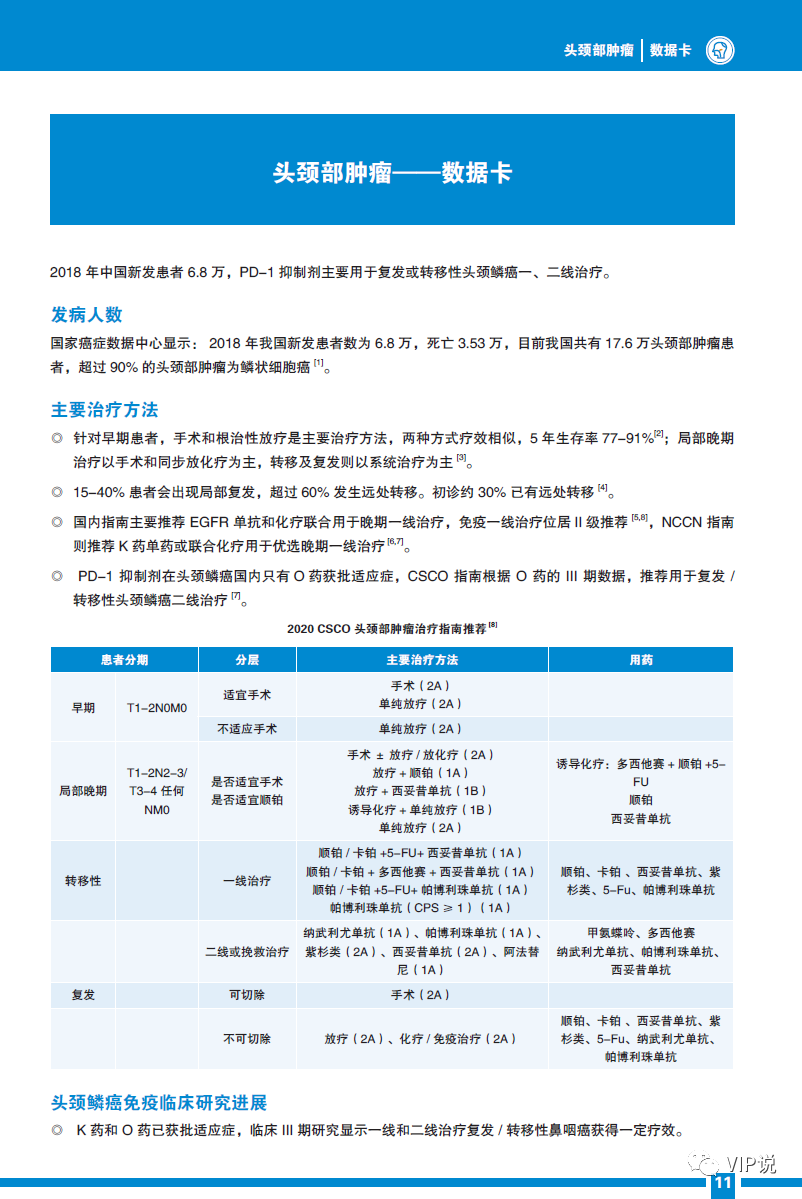
1 鼻咽癌–面面观及数据卡
头颈部肿瘤主要的诱因是烟草、酒精及病毒感染。头颈部肿瘤与吸烟和酗酒密切相关,烟酒消费高的国家发病率也高。另外,由HPV 16 型诱发的HPV 相关口咽癌病例正在增加,主要发生在北美和北欧的年轻人中,这反映了口交暴露后10-30 年的潜伏期。在美国,由于我们提高了认识、发现了HPV 与头颈部肿瘤的关联并且加强了对HPV 的诊断性评估,因此被诊断为HPV 阳性口咽癌的头颈部肿瘤比例从20 世纪80 年代的16.3% 增加至21 世纪前10 年的72.7% 。与肛门生殖器癌和宫颈癌相比,预防性接种HPV 疫苗对口咽癌的效力仍不太明确。
但我们仍预计头颈部肿瘤发病率会下降,但可能要到2060 年后才会明显下降。HPV 阳性口咽癌患者的预后优于HPV 阴性口咽癌患者,前者接受化疗和放疗有较好疗效,身体健康状况较好,合并症较少,而后者的生理功能往往因长期吸烟和饮酒而受到损害。此外,改进的放疗实施技术以及同步放射增敏全身治疗和根治性放疗(放化疗)的应用提高了头颈部肿瘤患者(尤其是HPV 相关口咽癌患者)的生存率。
点击查看全文
本文仅供医学药学专业人士阅读

















X