ALK作为肺癌发生发展重要的驱动基因,也是当前肿瘤治疗的“钻石突变”,在精准检测的前提下进行精准治疗一直是学界关注的热点。
2021年9月21日,国际权威杂志Journal of the National Cancer Center发布了一篇由国家癌症中心/中国医学科学院肿瘤医院病理科应建明教授牵头,病理科李文斌教授为第一作者,联合肿瘤内科王洁、王志杰教授、河南省肿瘤医院马杰教授、上海复旦肿瘤医院周晓燕教授、北京协和医院梁智勇教授等国内权威专家制定的《NSCLC ALK基因融合检测临床实践指南》,“医学界肿瘤频道”现对该指南中的关键内容予以解读。
文章标题截图
太长不看版
1.ALK检测所推荐的手段和用途; 2.检测标本的分类和优先度; 3.ALK检测过程中的决策优化; 4.检测结果存在争议时候的处理; 5.ALK检测的质量控制; 6.ALK耐药的检测。
ALK检测所推荐的手段和用途
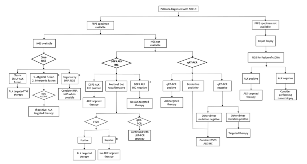
在指南中强烈推荐采用Ventana-D5F3 免疫组织化学(IHC)、荧光原位杂交技术(FISH)、反转录聚合酶链式扩增(RT-PCR)、下一代测序技术(NGS)等方法进行ALK融合检测(表1)。其中,IHC可以检测ALK(激酶结构域或羧基末端)表达,FISH和基于DNA和RNA的NGS可以检测ALK重排,RT-PCR检测ALK融合。
表1: ALK检测所推荐的手段
检测标本的分类和优先度
目前的ALK突变的检测标本主要分为肿瘤组织学标本、肿瘤细胞学标本和液体活检标本,其中,优选组织学标本,该标本也是现在ALK突变检测的金标准。根据各检测平台对组织学标本的要求,建议采用手术切除或者活检方式获得肿瘤组织石蜡包埋标本。在标本制作过程中应该注意在组织离体30分钟之内就应该进行石蜡包埋,以免造成信号丢失,而包埋时间最长不超过72小时即应进行检测。
ALK检测过程中的决策优化
在ALK检测决策制定过程中,应该根据检测内容以及标本质量,制定检测的决策:
单一的ALK检测:优选Ventana-D5F3 IHC,因为该技术手段快速、经济且简便,在ALK融合的检测中具有高度的敏感性和特异性,而且仅需要少量的组织学标本即可进行检测;
多个基因的检测(包括ALK):优选RT-PCR或者NGS,如果可以进行NGS检测则优先考虑基于DNA的NGS(DNA-seq NGS)检测。鉴于DNA-seq NGS可能具备不典型或者基因间融合的情况,则需要通过D5F3 IHC对蛋白进行验证,或者对符合条件的RNA进行RNA-seq NGS。
标本质量受限:在该情况下,建议采取联合检测的方式,例如:在Ventana-D5F3 IHC的同时进行其他IHC的检测,以进行鉴别诊断。
图1: 推荐的ALK检测算法
检测结果存在争议时候的处理
所有的检测结果应该由训练有素的病理学家进行解读,而当多种检测的结果存在差异时,临床结果应该与病理学家进行沟通,以确保在进行ALK抑制剂处方时不出现疑议。
ALK检测的质量控制
标准操作流程(SOP)的建立:建立标准的ALK检测质量控制体系,并且进行ALK检测的实验室还应该参加每年两次的ALK检测质量评估活动; 设置相应的结果对照和质量审核员:在ALK检测的实验室应该针对ALK检测结果设置阳性和阴性结果的对照,并且任命负责ALK检测的审核员,进行人员的组织、培训,并且定期进行汇总和数据分析。
ALK耐药的检测
对于可能存在ALK耐药的病例,应该优先考虑进行NGS的检测以确定基因突变的具体类型,通过临床医生和病理学家的讨论后,明确后续的临床实践。
表2:NMPA和FDA所批准的小分子的ALK抑制剂
表3:各个ALK抑制剂所对应的敏感性突变和耐药性突变
表4:我国NSCLC ALK融合检测临床实践专家共识要点
参考文献:
本文仅供医学药学专业人士阅读
















X