疼痛,是体温、脉搏、呼吸、血压外的第五大生命体征。除了机械性损伤,疾病也是引起疼痛的主要原因,其中,癌症引起的疼痛称之为癌痛。
在中国,有80%左右的癌症患者伴有疼痛,严重影响着患者的生活质量,成为肿瘤患者的“痛点”。今天我们聊聊癌痛的治疗。
(1)肿瘤导致组织毁坏,如骨转移、骨肿瘤所致的骨痛、肺尖部肿瘤侵及臂丛可出现肩臂疼痛等。
(2)肿瘤细胞增殖对周围组织的压迫:脑肿瘤可引起头痛及脑神经痛、鼻咽癌颈部转移可压迫臂神经丛或颈神经丛,引起颈、肩、臂痛等。
(3)阻塞空腔脏器:如乳腺癌腋窝淋巴结转移时,可压迫腋淋巴及血管引起患肢手臂肿胀疼痛。
(4)肿瘤快速增长导致的张力:如肝转移肿瘤生长迅速时,肝包膜被过度伸展、绷紧便可出现右上腹剧烈胀痛。
此种疼痛是癌症治疗的常见并发症。如放射性神经炎、口腔炎、皮肤炎,放射性骨坏死。化疗药物渗漏出血管外引起组织坏死等。
如衰竭病人的褥疮,如机体免疫力低下均可引起局部感染而产生疼痛。
疼痛是患者的一种主观感受,所以医生的判断是基于患者的主观描述。使用癌痛的评估方法对癌痛程度的正确评估,当癌症患者以疼痛为主诉时,需进行正确的诊断:
如疼痛部位、程度、性质、持续时间、对睡眠和活动的影响,了解过去用药史相关情况,了解肿瘤病史相关情况;
目前临床常用以下四种分级法帮助评估癌症疼痛程度,包括数值评分量表(NRS)、视觉模拟评分量表(VAS)、面部表情疼痛评分量表(FPS)和语言评分量表(VRS)。
疼痛部位查体,重视神经系统检查,必要时结合X光、B超、CT等检查。

绝大多数的癌性疼痛可以通过止痛药物治疗得到有效控制。癌痛的治疗目前主要遵循世界卫生组织(WHO)的“三阶梯止痛治疗原则”来进行治疗,治疗原则如下:
1.首选无创途径给药:如口服,芬太尼透皮贴剂,直肠栓剂,输液泵连续皮下输注等。
2.按阶梯给药:指镇痛药物的选择应依疼痛程度,由轻到重选择不同强度的镇痛药物。
轻度疼痛(1分≤NRS≤3分):可选用非甾体抗炎药(NSAID)和对乙酰氨基酚;
中度疼痛(4分≤NRS≤6分):可选用弱阿片类药物或低剂量的强阿片类药物,可联合应用NSAID或对乙酰氨基酚以及辅助镇痛药物(抗惊厥类药物、抗抑郁类药物、糖皮质激素、局部麻醉药物和双膦酸盐类药物等);
重度疼痛(7分≤NRS≤10分):首选强阿片类药物,并可合用NSAID或对乙酰氨基酚以及辅助镇痛药物(抗惊厥类药物、抗抑郁类药物、糖皮质激素、局部麻醉药物和双膦酸盐类药物等)。
3. 按时用药:应按照规定时间间隔规律性给予镇痛药物,有助于维持稳定、有效的血药浓度。
4. 个体化给药:应按照患者具体病情和个体化差异,使用合适的药物、剂量和给药途径使疼痛得到充分缓解,制订个体化用药方案。
5.注意具体细节:对使用止痛药的患者,应注意监护,密切观察其疼痛缓解程度和不良反应发生情况,注意药物联合应用的相互作用和配伍禁忌,以便在镇痛药物疗效和不良反应之间取得平衡。
NSAID和对乙酰氨基酚是癌痛治疗的常用药物。两种NSAID联合应用并不会提高疗效,反而可能增加不良反应,故不主张联合用药。
NSAID包括阿司匹林、消炎痛、萘普生、吲哚美辛、布洛芬等。常用于缓解轻度疼痛,或与阿片类药物联合用于缓解中、重度疼痛。
NSAID通常会引起消化性溃疡、胃肠道出血、血小板功能障碍、肝肾功能损伤和心脏毒性等不良反应。
2. 阿片类药物:阿片类药物是中、重度癌痛治疗的首选药物。根据药效强弱阿片类药物分为弱阿片类药物和强阿片类药物,弱阿片类药物包括曲马多、可待因等,可用于治疗中度疼痛。
强阿片类药物包括吗啡、羟考酮、芬太尼贴剂等,用于治疗中强度疼痛。
根据疗效维持时间分为长效阿片类药物和短效阿片类药物,中国常用的长效阿片类药物有吗啡缓释片、羟考酮缓释片和芬太尼透皮贴剂等。
在应用长效阿片类药物期间,应备用短效阿片类药物(如吗啡口服即释剂、羟考酮口服即释剂、吗啡或羟考酮注射剂等)作为解救药物治疗爆发痛。爆发痛解救剂量为前24 h用药总量的10%~20%。
每日短效阿片解救用药次数≥3次时,应考虑将前24 h解救用药剂量换算成长效阿片类药物按时给药。
对于机制复杂的癌痛通常需要根据不同机制在阿片类药物的基础上联合使用其他相应的辅助镇痛药物,一般两种长效阿片类药物不联合使用。阿片类药物之间的剂量换算可参考换算系数表。
3.辅助镇痛用药:辅助镇痛药物,能够辅助性增强阿片类药物的止痛效果,或直接产生一定的镇痛作用;
包括抗惊厥类药物、抗抑郁类药物、皮质激素、N-甲基-D-天冬氨酸受体(NMDA)拮抗剂和局部麻醉药等。
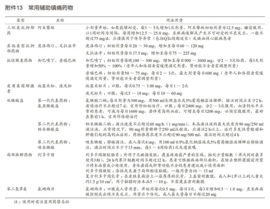
辅助镇痛药常用于辅助治疗神经病理性疼痛、骨痛和内脏痛。江苏省成人癌症疼痛诊疗规范(2020年版)给出的常用辅助镇痛药物如下:
NCCN成人癌痛临床实践指南指出,癌痛除了可以通过药物缓解,为患者提供及时充足的社会心理支持也是至关重要的。
适当应用非药物疗法,可作为药物镇痛治疗的有益补充。非药物缓解方法如下:
1.社会心理支持:患者家属需了解患者对疼痛的情绪反应是正常的,应该向患者提供情感支持;
2.介入治疗:包括阻断神经传导通路的神经阻滞/毁损术、神经电刺激疗法、脑室内/椎管内药物输注通道植入术等;
3.物理方法:按摩(对肌肉或神经的物理刺激,可以帮助放松并缓解引发疼痛的肌肉痉挛或收缩)、冷/热敷(使用温度,通过冰袋或加热垫控制疼痛)、经皮神经电刺激、针灸(在疼痛部位,向皮肤施加轻微电流)等;
4.认知训练:包括分散精力(使患者将注意力转移到更愉快的事情或情景中)、放松训练(将患者的注意力放在执行特定任务上,而不是集中在疼痛上)等。
总之,良好的疼痛控制还需要多学科团队合作,建立肿瘤科、疼痛科、神经外科、骨外科、影像介入科、身心医学科、康复科、药学部、营养科等多学科参与的诊疗模式,集思广益,根据具体情况为患者制订规范化、综合化和个体化的镇痛方案。