MET TKI在国内外相继获批治疗MET 14外显子跳跃突变的晚期NSCLC,MET 14号外显子跳跃突变进入精准治疗时代。但是报告怎么看,却让人很头大!医生们临床上看到的检测报告可能是这样的:
图1 基因检测报告展示
到底以上哪个报告是MET 14号外显子跳跃突变呢?本文教你一文读懂MET检测报告!
别急,看检测报告前,先了解下面信息做足准备。
开头提到的MET变异类型,如c. 3028+3 A>T, p.S531C,医生们经常会有疑问,这些要怎么理解。其实,上面的这些变异都是根据HGVS(human genome variation society,人类基因组变异协会)标准命名规则表示的。一般包括参考信息来源[如“c.”代表编码DNA参考序列,“p.”代表蛋白(氨基酸)参考序列],位置编号(一般根据参考序列信息,如c. 3028就是编码序列的第3028个核苷酸)以及具体发生的改变(DNA 层面就是核苷酸的变化,包括>点突变、ins插入、del删失等;蛋白层面的改变,氨基酸的变化)。
一般DNA变异命名参考都是编码DNA序列,但是一些变异可会发生在非编码区,如本文介绍的MET 14号外显子跳跃突变。对于这些变异位点,没有对应的位置编号,需要用附近编码区的位置编号作为定位参考,上游使用“-”,下游使用“+”来进行表示。
现在再看看开始提到的几个变异型。
c. 3028+3 A>T,在第3028号编码核苷酸下游第三个非编码的核苷酸发生了点突变,从A变成T。p.S531C,蛋白第531号氨基酸从S(丝氨酸)变成了C(半胱氨酸)。
注:突变会因生信分析时参考转录本不同而比对出不同的结果,会导致位置编号不同。如参考MET基因NM_000245.3转录本,突变为c. 3028+3 A>T;但如果参考MET NM_001127500.3转录本,同一突变则表示为c. 3082+3 A>T。下列介绍均基于NM_000245.3转录本信息。
MET 14号外显子跳跃突变是指MET mRNA中14号外显子丢失的现象,通常由RNA剪接异常造成。那什么又是RNA剪接?
DNA是由非编码的内含子区域和编码的外显子区域交错组成。在由DNA转录到mRNA再翻译为蛋白的过程中,需要将内含子剪切除去,并将外显子有序链接形成一个连续的RNA(mRNA)分子。这就是RNA剪接过程(如图)。
图2 RNA剪接过程
RNA剪接过程需要识别内含子上的多个区域。这些区域如果遭受到破坏或受影响,都可能导致RNA剪切异常。MET 14号外显子周围内含子的剪切相关区域发生突变时,导致外显子14被错误剪切而丢失,即所谓“MET 14号外显子跳跃突变”。
图3 MET 14外显子跳跃
MET 14号外显子跳跃突变会导致其编码的蛋白近膜结构域(JM)缺失。该结构中的Y1003残基是E3泛素连接酶CBL的结合位点,CBL结合Y1003残基将介导MET泛素化,导致MET蛋白降解,是MET蛋白主要的负调控机制。当该区域缺失时,会导致MET受体泛素化降低,MET蛋白降解降低,最终导致下游信号通路的持续激活,从而导致肿瘤发生(如图)。
图4 MET ex14 RNA正常剪接的生物学结果(左)和异常剪切的生物学结果(右)[1]
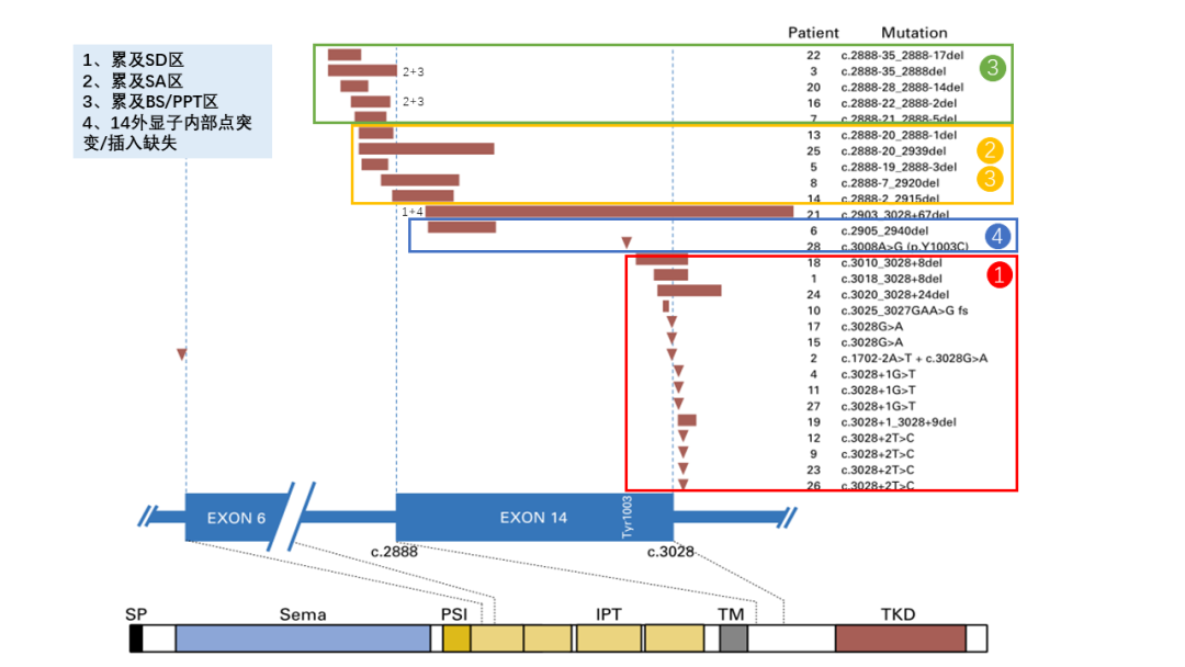
上文提到发生在内含子区域的突变可能会导致外显子跳跃,那MET 14号外显子跳跃突变的区域有哪些?下图详细介绍了MET 14号外显子跳跃突变的区域,主要包括14号内含子的5’端剪接供体位点(splice donor, SD site)和13号内含子3’剪接受体位点(splice acceptor, SA site)、分支位点(Branch site, BS)和多嘧啶位点(Poly-pyrimidine tract,PPT)等。
图5 发生MET 14号外显子跳跃突变的位置[2]
据累及的功能位点的差异可以分为两大类:
一类是基因变异累及边缘经典剪接区,即位于内含子边缘SA和SD区域,如图5A所示。经典剪接区上发生的点突变或插入缺失(indel)可导致剪切子无法识别剪接受体或供体位点,从而导致MET外显子14的异常剪切。
SA site边缘1-2bp位置发生的点突变有c.2888-1,c.2888-2可直接判定为MET 14号外显子跳跃突变,例如c.2888-1G>A等。除点突变外,累及该区域的插入/缺失也可导致MET 14号外显子跳跃突变,例如c.2888-7_c.2920del。发生在该区域的突变类型以插入缺失较为多见。
SD site边缘1-2bp位置发生的点突变有c.3028+1,c.3028+2可直接判定为MET 14号外显子跳跃突变,例如c.3028+1G>A,c.3028+1G>T,c.3028+2T>A等。除经典剪接序列外,供体位点c.3028的碱基替换(例如:c.3028G>A,对应氨基酸改变为p.D1010N;c.3028G>C对应氨基酸改变为p.D1010H等),c.3028+3的碱基替换也曾被报道为MET 14号外显子跳跃突变[2][3]。同样累及该区域的插入/缺失也可导致MET 14号外显子跳跃突变,例如c.3018_ c.3028+8del。发生在该区域的突变类型以点突变较为多见。
另一类是基因变异累及内含子上的BS和PPT区域,多为发生在紧邻剪接受体位点上游约25bp的内含子非编码区的碱基替换和插入缺失突变,如上图5A所示。此类变异可能会导致RNA无法完成正常的剪接过程,故而通常会被认可导致MET 14号外显子跳跃突变。这类MET 14号外显子跳跃突变的判定主要来自文献报道[4]。
BS位点上的A碱基与RNA剪接过程中的亲核攻击有关,其核苷酸位置在如图5A所示的c.2888-29(即内含子-29位点)。若缺失的部分包含该区域,则可能导致MET 14号外显子跳跃突变。
PPT位点是RNA剪接过程中剪接因子相关蛋白与分支位点结合蛋白(SF1)相互作用的区域。其核苷酸位置在如图5A所示的c.2888-24_2888-9(即内含子-24_-9区域)。若缺失的部分涉及该区域,也可能导致MET 14号外显子跳跃突变。
此外,外显子14上发生的Y1003突变和部分缺失突变,不会干扰正常的剪接机制,即不会导致外显子14的错误剪切,但因为最终也可以导致MET降解减少、下游信号的持续激活,此时也会被报告为MET 14号外显子跳跃突变。
NGS测序过程中实际检出的变异往往会跨越多个区域影响RNA剪接,如c.2888-35_2888-17del,这个变异导致内含子-35_-17的区域发生了缺失,影响了BS以及部分PPT区域。c.2888-35_2888del这个变异不仅影响了BS位点、PPT区,还影响了剪接受体位点。这些突变都可能导致MET 14号外显子跳跃突变。
图6 剪接发生的基因组变异位置[4]
图注:研究者在1141例肺癌患者中确定了28名非鳞状NSCLC患者发生了MET突变。根据以上对于变异类型的分类,可将患者的MET突变分为图中显示的4类,其中有些患者的变异涉及多个区域。
2020年ASCO口头汇报的一项针对MET 14号外显子跳跃突变肺癌患者的研究中,作者通过对60495名非小细胞肺癌患者的样本进行NGS杂交捕获测序,在1387个样本中检测出MET 14号外显子跳跃突变,包括>500种变异形式,这些突变根据累及的功能位点可分为:剪接供体位点(42%)、剪接受体位点(4.7%)、多嘧啶位点(15%)、剪接受体和多嘧啶位点(13%)、D1010(23%)、Y1003(2.1%)和全外显子缺失(0.3%)。
图7 非小细胞肺癌样本中的MET 14号外显子跳跃突变事件分布[5]
第一步:看数字。突变是否发生在外显子14边缘,即c.2888,-1/-2和c.3028,+1/+2/+3附近。如果看到c.2942和c. 3082也别先否定,确认转录本信息, 若为NM_001127500.3,也为外显子14前后。
第二步:看变异。剪接位点边缘的点突变或缺失是否影响剪切(主要看c.)。
第三步:看范围。若变异中不包括2888/3028等数字,需判断发生变异区域是否包含SA、SD、BS、PPT等功能区域。如BS,c. 2888-29, PPT c. 2888-24_c. 2888-9,以及SA、SD区域。
比如,c.2888-35_2888-17del这个变异, 影响了BS区域(c.2888-29)以及部分的PPT区域(c.2888-24_c.2888-17),推测为MET 14号外显子跳跃突变。
再比如,c.3020-c.3038+24del, 缺失范围包括了SD区域,c.3028以及c.3028+1_c.3028+3,也推测为MET 14号外显子跳跃突变。
第四步:如果是外显子14上的点突变或缺失,不能轻易下结论。
注:可导致MET 14号外显子跳跃突变的突变位置多样化且变异类型多样化,目前已报道超过500种变异可导致MET 14号外显子跳跃突变,并且仍有新的位点被报道。如检测到的突变未查询到相关文献报道,或未累及上述经典区域,判断是否发生MET 14号外显子跳跃突变,最终需要通过其他检测方法来验证,通常认为RNA水平的检测是比较好的验证方法,例如RNA NGS和实时聚合酶链反应(qRT-PCR)等。
参考文献:
[1] [PMID: 27009743] Drilon, Alexander. “MET Exon 14 Alterations in Lung Cancer: Exon Skipping Extends Half-Life.” Clinical cancer research : an official journal of the American Association for Cancer Research vol. 22,12 (2016): 2832-4. doi:10.1158/1078-0432.CCR-16-0229.
[2] [PMID: 34295201] Fujino, Toshio et al. “Lung Cancer with MET exon 14 Skipping Mutation: Genetic Feature, Current Treatments, and Future Challenges.” Lung Cancer (Auckland, N.Z.) vol. 12 35-50. 20 May. 2021, doi:10.2147/LCTT.S269307.
[3] [ PMID: 25971938] Frampton, Garrett M et al. “Activation of MET via diverse exon 14 splicing alterations occurs in multiple tumor types and confers clinical sensitivity to MET inhibitors.” Cancer discovery vol. 5,8 (2015): 850-9. doi:10.1158/2159-8290.CD-15-0285.
[4] [PMID: 26729443] Awad, Mark M et al. “MET Exon 14 Mutations in Non-Small-Cell Lung Cancer Are Associated With Advanced Age and Stage-Dependent MET Genomic Amplification and c-Met Overexpression.” Journal of clinical oncology : official journal of the American Society of Clinical Oncology vol. 34,7 (2016): 721-30. doi:10.1200/JCO.2015.63.4600.
[5] Awad, M. et al. “Characterization of 1,387 NSCLCs with MET exon 14 (METex14) skipping alterations (SA) and potential acquired resistance (AR) mechanisms.” Journal of Clinical Oncology 38 (2020): 9511-9511.
本文仅供医学药学专业人士阅读













X